Product Summary
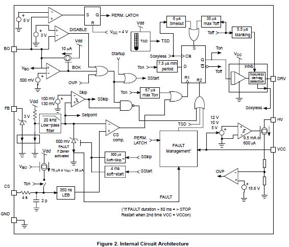
The P1337 is a PWM Current-Mode Controller for Free Running Quasi-Resonant Operation. The P1337 combines a true current mode modulator and a demagnetization detector which ensures full Borderline/Critical Conduction Mode in any load/line conditions together with minimum drain voltage switching (Quasi-Resonant operation). The P1337 transformer core reset detection is done internally, without using any external signal, due to the Soxyless concept. The frequency is internally limited to 130 kHz, preventing the controller to operate above the 150 kHz CISPR22 EMI starting limit.
Parametrics
P1337 absolute maximum ratings: (1)Voltage on Pin 8 (HV) when Pin 6 (VCC) is Decoupled to Ground with 10μF, VHV: -0.3 to 500 V; (2)Maximum Current in Pin 8 (HV): 20 mA; (3)Power Supply Voltage, Pin 6 (VCC) and Pin 5 (DRV), VCCmax: 0.3 to 20 V; (4)Maximum Current in Pin 6 (VCC): ±30 mA; (5)Maximum Voltage on all Pins except Pin 8 (HV), Pin 6 (VCC) and Pin 5 (DRV): 0.3 to 10 V; (6)Maximum Current into all Pins except Pin 8 (HV), Pin 6 (VCC) and Pin 5 (DRV): ±10 mA; (7)Maximum Current into Pin 6 (DRV) during ON Time and TBLANK: ±1.0 A; (8)Maximum Current into Pin 6 (DRV) after TBLANK during OFF Time: ±15 mA; (9)Thermal Resistance, Junction-to-Case RθJC: 57℃/W; (10)Thermal Resistance, Junction-to-Air, SOIC Version RθJA: 178℃/W; (11)Thermal Resistance, Junction-to-Air, DIP Version RθJA: 100℃/W; (12)Maximum Junction Temperature, TJMAX: 150℃; (13)Operating Temperature Range: -40 to +125℃; (14)Storage Temperature Range . .60 to +150℃; (15)ESD Capability, HBM Model per Mil-std-883, Method 3015 (All Pins except HV): 2.0 kV; (16)ESD Capability, Machine Model: 200 V.
Features
P1337 features: (1)Current-Mode; (2)Soft Ripple Mode with Minimum Switching Frequency for Standby; (3)Auto-Recovery Short-Circuit Protection Independent of Auxiliary Voltage; (4)Overvoltage Protection; (5)Brown-Out Protection; (6)Two Externally Triggerable Fault Comparators (one for a disable function, and the other for a permanent latch); (7)Internal 4.0 ms Soft-Start; (8)500 mA Peak Current Drive Sink Capability; (9)130 kHz Max Frequency; (10)Internal Leading Edge Blanking; (11)Internal Temperature Shutdown; (12)Direct Optocoupler Connection; (13)Dynamic Self-Supply with Levels of 12 V (On) and 10 V (Off); (14)SPICE Models Available for TRANsient and AC Analysis; (15)These are Pb-Free Devices.
Diagrams

![]() |
![]() P1330-102G |
![]() API Delevan |
![]() Power Inductors 1uH 2% .035ohm Molded SMT Inductor |
![]() Data Sheet |
![]()
|
|
||||||||||||
![]() |
![]() P1330-102H |
![]() API Delevan |
![]() Power Inductors 1uH 3% .035ohm Molded SMT Inductor |
![]() Data Sheet |
![]()
|
|
||||||||||||
![]() |
![]() P1330-102J |
![]() API Delevan |
![]() Power Inductors 1uH 5% .035ohm Molded SMT Inductor |
![]() Data Sheet |
![]()
|
|
||||||||||||
![]() |
![]() P1330-102K |
![]() API Delevan |
![]() Power Inductors 1.0uH 10% |
![]() Data Sheet |
![]()
|
|
||||||||||||
![]() |
![]() P1330-102K-B |
![]() API Delevan |
![]() Power Inductors 1 UH 10% |
![]() Data Sheet |
![]()
|
|
||||||||||||
![]() |
![]() P1330-103G |
![]() API Delevan |
![]() Power Inductors 10uH 2% .216ohm Molded SMT Inductor |
![]() Data Sheet |
![]()
|
|
||||||||||||
(China (Mainland))









